Instance Verification Kit (IVK)
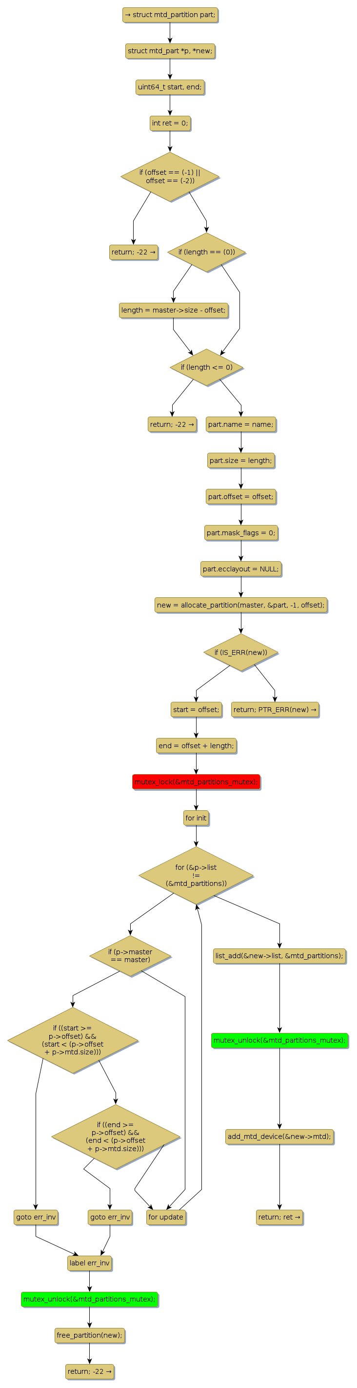
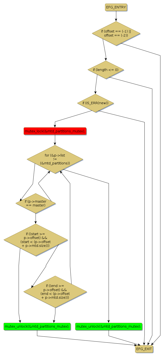
mutex lock @ [16646+34+/linux-3.19-rc1/drivers/mtd/mtdpart.c]
Instance Signature: mtd_partitions_mutex
|
The Matching Pair Graph:
|
|
Function Name
|
Control Flow Graph (CFG)
|
Events Flow Graph (EFG)
|
Source Correspondence
|
|
mtd_add_partition
|
|
|
[15965+17+/linux-3.19-rc1/drivers/mtd/mtdpart.c]
|